工厂运营优化
WIP Flush
未来的出局

可视化工厂外包
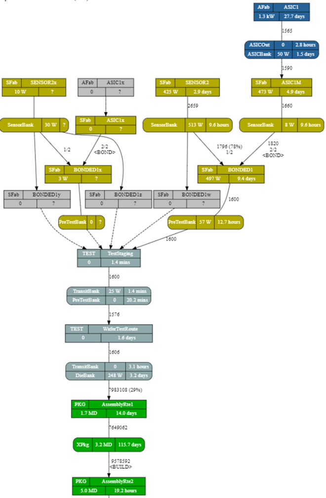
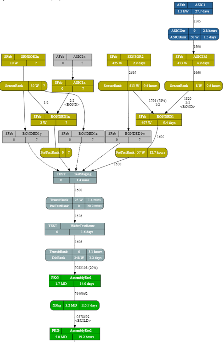
WIP Flush 是一种复杂的计算方法,可预测工厂未来几周的实际出货量。有了准确的出厂预测,工厂就能
- 客户满意
- 更高的盈利能力
- 更多早期解决问题的选择


多部分、多设施支持
WIP Flush 支持对来自多个工厂的组合零件进行预测。
假设一家工厂在设备 1 中生产部件 A 和部件 B。这两个部件随后在设备 2 中组合成部件 C。WIP Flush 应用程序可以为单个部件和组合部件的未来出库建立模型,跟踪它们在每个工厂的进度。

